Introduction
Bienvenue dans ce guide ultime qui te donnera toutes les clés pour comprendre comment structurer ton site web de manière optimale. Si tu te demandes comment organiser ton site web pour qu'il soit à la fois convivial pour les utilisateurs et favorable au SEO, tu es au bon endroit !
Mais attention, ici, pas de demi-mesures. Nous allons te donner les vraies clés pour réussir, sans langue de bois. 🗝️
L'importance cruciale de la structure d'un site web pour le SEO et l'expérience utilisateur 📚
Quand on parle de structuration de site web, on ne parle pas seulement d'esthétique ou d'organisation. Non, il s'agit d'un élément fondamental pour optimiser ton SEO (Search Engine Optimization) et améliorer l'expérience utilisateur.
En effet, un site web bien structuré est comme une bibliothèque bien rangée : les moteurs de recherche, tels que Google, peuvent facilement comprendre et indexer ton contenu, tout comme un bibliothécaire pourrait facilement trouver un livre dans une bibliothèque bien organisée. Pour les utilisateurs, c'est la même chose : une navigation intuitive et une organisation claire rendent l'expérience plus agréable et facilitent la recherche d'informations.
En d'autres termes, une bonne structure de site web est essentielle pour que ton site soit facilement "lisible" et navigable, tant pour les robots des moteurs de recherche que pour les utilisateurs humains. Et si tu ne le fais pas correctement, tu peux dire adieu à ton référencement et à ton trafic. 😱
Les objectifs d'une structure de site web bien pensée 🎯
Alors, quels sont les objectifs d'une bonne structure de site web ? Tout d'abord, elle doit faciliter la navigation pour les utilisateurs. Un site bien structuré permettra à tes visiteurs de trouver facilement ce qu'ils cherchent, sans se perdre dans un labyrinthe de pages et de liens.
Ensuite, une bonne structure de site web doit également optimiser le référencement naturel. En organisant ton contenu de manière logique et en utilisant des liens internes judicieux, tu aides les moteurs de recherche à comprendre l'importance et la pertinence de ton contenu.
Ainsi, en structurant efficacement ton site web, tu augmentes tes chances d'apparaître dans les premiers résultats de recherche sur Google et autres moteurs de recherche, ce qui peut grandement augmenter ton trafic et, par conséquent, tes conversions ou ventes.
En somme, une bonne structure de site web est un atout majeur pour ton succès en ligne. Et si tu ne le fais pas correctement, tu peux dire adieu à ton succès en ligne. 😔
Comprendre la structure d'un site web : Les fondations de ton succès en ligne 🏗️
Avant de te lancer dans la grande aventure de la structuration de ton site web, il est essentiel de comprendre ce qu'est la structure d'un site web et pourquoi elle est si importante.
C'est un peu comme construire une maison : tu ne commencerais pas à construire sans avoir un plan clair et une bonne compréhension des fondations, n'est-ce pas ? Il en va de même pour la structuration de ton site web. Et si tu ne comprends pas ces fondations, tu risques de construire un site qui s'effondrera au premier coup de vent. 🌬️
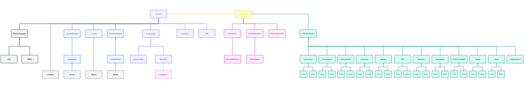
Définition et explication de l'arborescence d'un site web 🌳
L'arborescence d'un site web, c'est le plan de ta maison digitale. Elle définit comment les différentes pages de ton site sont reliées entre elles, créant une sorte de carte que les utilisateurs et les moteurs de recherche peuvent suivre pour naviguer sur ton site.
Une bonne arborescence est comme un GPS pour tes visiteurs : elle leur permet de naviguer facilement sur ton site, sans se perdre dans un dédale de pages et de liens. En d'autres termes, une arborescence bien conçue est la première étape pour structurer ton site web de manière efficace. Et si tu ne le fais pas correctement, tu risques de perdre tes visiteurs dans un labyrinthe de pages et de liens. 🗺️
Les éléments essentiels d'un site web 🧩
Un site web est composé de plusieurs éléments essentiels qui, ensemble, créent une expérience complète pour les visiteurs. Et si tu négliges ces éléments, tu risques de créer un site qui ne répond pas aux attentes de tes visiteurs.
- En-tête : C'est la porte d'entrée de ton site. C'est la première chose que voient tes visiteurs lorsqu'ils arrivent sur ton site, et il doit donc être clair, attrayant et contenir des liens vers les principales sections de ton site. 🚪
- Contenu : C'est le cœur de ton site. Il doit être de qualité, pertinent et répondre aux attentes de tes visiteurs. Un bon contenu est essentiel pour attirer et retenir les visiteurs sur ton site. Et si ton contenu est médiocre, tes visiteurs ne resteront pas longtemps. 💔
- Pied de page : C'est le sous-sol de ton site. Il contient généralement des informations supplémentaires comme les mentions légales, les coordonnées, etc. Mais attention, un pied de page mal conçu peut donner une mauvaise impression à tes visiteurs. 📜
- Images : Elles sont les fenêtres de ton site, rendant ton site plus attrayant et pouvant aider à expliquer des concepts complexes. Mais attention, des images de mauvaise qualité ou mal optimisées peuvent ralentir ton site et nuire à ton référencement. 🖼️
Les éléments avancés d'un site web 🚀
En plus des éléments essentiels, il existe des éléments avancés qui peuvent améliorer l'expérience utilisateur et l'efficacité de ton site. Ces éléments sont comme les finitions de ta maison : ils ne sont pas essentiels, mais ils peuvent faire la différence entre une maison ordinaire et une maison exceptionnelle. Et si tu les négliges, tu risques de manquer des opportunités.
- Logo : Il est le visage de ton entreprise et doit être facilement reconnaissable. Un bon logo peut aider à renforcer ta marque et à créer une connexion émotionnelle avec tes visiteurs. Et si ton logo est mal conçu, il peut nuire à l'image de ta marque. 🎨
- CTA (Call To Action) : Ce sont les boutons ou les liens qui incitent tes visiteurs à effectuer une action spécifique, comme acheter un produit, s'inscrire à une newsletter, etc. Un bon CTA peut grandement augmenter tes conversions. Et si tes CTA sont mal conçus ou mal placés, tu risques de manquer des opportunités de conversion. 📈
- Barre latérale : Elle est comme une étagère, où tu peux afficher des informations supplémentaires, des liens ou des publicités. Mais attention, une barre latérale mal conçue peut distraire tes visiteurs et nuire à leur expérience. 🚧
- Blog : Il est comme une salle de lecture où tu peux partager des articles, des nouvelles ou des conseils avec tes visiteurs. Un blog peut aider à établir ta crédibilité et à engager tes visiteurs. Et si ton blog est mal géré, il peut nuire à ta crédibilité. 📚
- Formulaire : Il est comme une boîte aux lettres où tes visiteurs peuvent te laisser un message, te contacter, s'inscrire à ta newsletter, etc. Un formulaire bien conçu peut aider à augmenter l'engagement de tes visiteurs et à recueillir des informations précieuses sur eux. Et si tes formulaires sont mal conçus ou mal placés, tu risques de manquer des opportunités de collecter des informations précieuses. 📮
Types de structures de site web : Comment choisir la bonne pour ton site 🧭
Il existe plusieurs façons de structurer un site web, chacune ayant ses propres avantages et inconvénients. Le choix de la structure dépend de tes besoins spécifiques, de ceux de tes utilisateurs et de l'objectif de ton site. Alors, comment choisir la bonne structure pour ton site web ? Plongeons dans les détails. 🕵️♀️
Présentation des quatre principaux types de structures de site web 🏢
Il existe quatre types principaux de structures de site web, chacun adapté à des besoins spécifiques. Comprendre ces structures est la première étape pour déterminer comment structurer ton site web de manière optimale.
Et si tu choisis la mauvaise structure, tu risques de créer un site qui ne répond pas aux besoins de tes utilisateurs ou qui nuit à ton référencement.
- Hiérarchique : C'est la structure la plus courante et la plus intuitive. Elle organise les pages en catégories et sous-catégories, comme les branches d'un arbre 🌳. Cette structure est idéale pour les sites avec beaucoup de contenu, car elle permet une navigation facile et une indexation claire pour les moteurs de recherche.
- Linéaire : Cette structure est une véritable autoroute pour les visiteurs, les guidant à travers une séquence prédéfinie de pages, comme un chemin linéaire 🛣️. Elle est souvent utilisée pour les tutoriels, les présentations ou les sites de vente en ligne où l'utilisateur doit suivre une série d'étapes. Mais attention, cette structure peut être un véritable cauchemar si elle est mal conçue, en transformant ton site en un parcours du combattant pour tes utilisateurs.
- En réseau (webbed) : Cette structure non linéaire est comme un labyrinthe, permettant aux utilisateurs de naviguer librement entre toutes les pages, comme dans un réseau 🕸️. Elle est souvent utilisée pour les sites web encyclopédiques ou les blogs où chaque page est liée à plusieurs autres. Mais attention, si elle est mal conçue, cette structure peut transformer ton site en un véritable casse-tête pour tes utilisateurs et les moteurs de recherche.
- Base de données : Cette structure complexe est comme un puzzle géant 🧩, souvent utilisée pour les grands sites web avec beaucoup de contenu. Elle utilise des tags, des filtres et des moteurs de recherche internes pour aider les utilisateurs à trouver ce qu'ils cherchent. C'est une structure très flexible, mais elle peut être un véritable défi à mettre en place et à maintenir.
Comment choisir le type de structure qui convient le mieux à tes besoins et à ceux de tes utilisateurs 🤔
Le choix de la structure de ton site web est comme un jeu d'échecs : il dépend de plusieurs facteurs. Le type de contenu que tu proposes, le comportement de tes utilisateurs, tes objectifs SEO : tous ces éléments doivent être pris en compte. Et si tu fais le mauvais choix, tu risques de te retrouver avec un site qui ne répond pas aux besoins de tes utilisateurs ou qui nuit à ton référencement.
Il est donc crucial de réfléchir à ces éléments avant de choisir ta structure. N'oublie pas que la structure de ton site web est comme les fondations de ta maison : une fois qu'elle est en place, il peut être difficile et coûteux de la changer. Alors, prends le temps de bien réfléchir à comment structurer ton site web avant de commencer à construire 🏗️.
Comment construire la structure d'un site web : Un guide étape par étape pour les audacieux 🧗♀️
Maintenant que tu as une bonne compréhension de ce qu'est la structure d'un site web et des différents types de structures disponibles, il est temps de passer à la pratique ! Comment structurer ton site web de manière efficace ? Voici un guide étape par étape pour les audacieux qui sont prêts à prendre les choses en main.
Lister les différents contenus du site internet 📝
La première étape pour structurer ton site web est de lister tous les contenus que tu souhaites inclure sur ton site. C'est comme faire l'inventaire de tous les meubles et objets que tu veux mettre dans ta maison.
Cette étape te permet de voir clairement tout le contenu que tu as à disposition et de commencer à réfléchir à comment l'organiser de manière logique et intuitive.
Réaliser une arborescence générale bien pensée 🌳
Une fois que tu as listé tous tes contenus, la prochaine étape est de les organiser en une arborescence. C'est comme dessiner le plan de ta maison, en décidant où chaque meuble et objet va aller.
Une arborescence bien pensée te permet de visualiser la structure de ton site et de t'assurer qu'elle est logique et intuitive. Elle te permet également de voir comment les différentes pages de ton site sont reliées entre elles, ce qui est essentiel pour une bonne navigation et un bon référencement.
Organiser les liens et la structure interne 🔗
Une fois ton arborescence définie, la prochaine étape est d'organiser les liens entre tes pages. C'est comme décider où placer les portes et les couloirs dans ta maison pour permettre aux gens de se déplacer facilement d'une pièce à l'autre. Cela inclut les liens dans ton menu, dans ton pied de page, dans tes articles, etc.
Une bonne organisation des liens permet à tes visiteurs de naviguer facilement sur ton site et aide les moteurs de recherche à comprendre la relation entre tes différentes pages.
Penser à l'optimisation du référencement naturel 🚀
Enfin, n'oublie pas d'optimiser ton site pour le référencement naturel. C'est comme choisir les bonnes couleurs et matériaux pour ta maison pour la rendre attrayante et confortable. Cela inclut l'utilisation de mots-clés pertinents, la création de méta-descriptions attrayantes, l'optimisation des images, etc. Une bonne optimisation SEO te permet d'améliorer ta visibilité sur les moteurs de recherche et d'attirer plus de visiteurs sur ton site.
Avec ces étapes, tu as toutes les clés en main pour structurer ton site web de manière efficace et optimiser ton référencement. Bonne construction ! 🏗️
Les étapes à suivre pour construire la structure d'un site web : Un guide pour structurer ton site web efficacement 📚
Structurer un site web est un peu comme construire une maison : cela nécessite une planification minutieuse, une exécution précise et une attention constante aux détails. Mais ne t'inquiète pas, je suis là pour te guider à travers ce processus. Voici les étapes clés pour construire une structure de site web efficace qui te permettra de maximiser ton référencement et d'offrir une expérience utilisateur exceptionnelle.
Définition des objectifs du site 🎯
La première étape pour structurer ton site web est de définir clairement les objectifs de ton site. C'est comme choisir le typede maison que tu veux construire. Est-ce que tu veux un site pour vendre des produits, partager des informations, collecter des adresses e-mail, ou autre chose ? En ayant une idée claire de ce que tu veux accomplir avec ton site, tu peux structurer ton site de manière à atteindre ces objectifs plus efficacement. C'est la première étape pour savoir comment structurer ton site web de manière optimale 🎯.
Analyse de la cible et création de parcours utilisateurs dédiés 👥
Une fois que tu as défini les objectifs de ton site, la prochaine étape est d'analyser ta cible. C'est comme choisir le quartier où tu veux construire ta maison. Qui sont tes utilisateurs ? Quels sont leurs besoins et leurs attentes ? En comprenant ta cible, tu peux créer des parcours utilisateurs dédiés qui répondent à leurs besoins et améliorent leur expérience sur ton site. C'est une étape essentielle pour structurer ton site web de manière à offrir une expérience utilisateur de qualité.
Hiérarchisation des pages selon le poids des mots-clés 🔑
Lorsque tu construis la structure de ton site web, il est important de hiérarchiser tes pages en fonction du poids des mots-clés. C'est comme choisir l'emplacement des différentes pièces dans ta maison. Les pages qui ciblent des mots-clés avec un volume de recherche élevé doivent être facilement accessibles et avoir une place de choix dans ta structure de site. Cela permet d'améliorer ton référencement et d'attirer plus de trafic vers ces pages. C'est une étape clé pour structurer ton site web de manière à maximiser ton référencement.
En suivant ces étapes, tu seras bien équipé pour construire une structure de site web efficace qui te permettra d'atteindre tes objectifs, de satisfaire tes utilisateurs et d'améliorer ton référencement. 😉
Les erreurs à éviter lors de la construction de la structure d'un site web : Comment structurer ton site web sans tomber dans les pièges courants 🚫
Comme pour toute construction, il y a certaines erreurs courantes que tu dois éviter lors de la construction de la structure de ton site web. Ces erreurs peuvent nuire à l'expérience utilisateur, à ton référencement, et en fin de compte, au succès de ton site. Alors, comment structurer ton site web sans tomber dans ces pièges ? Voici quelques conseils.
Les erreurs courantes et comment les éviter 🛠️
Certaines des erreurs les plus courantes lors de la construction de la structure d'un site web incluent une navigation compliquée, une mauvaise utilisation des liens internes, une structure trop complexe, etc. Voici comment les éviter :
- Navigation compliquée : Assure-toi que ta navigation est simple et intuitive. Les utilisateurs doivent pouvoir trouver facilement ce qu'ils cherchent. Évite les menus déroulants complexes et les pages cachées. Pense à la facilité d'utilisation avant tout 🧭.
- Mauvaise utilisation des liens internes : Les liens internes sont essentiels pour aider les utilisateurs à naviguer sur ton site et pour aider les moteurs de recherche à comprendre la structure de ton site. Assure-toi d'utiliser des liens internes de manière judicieuse, en liant les pages pertinentes entre elles et en évitant les liens brisés 🔗.
- Structure trop complexe : Une structure de site trop complexe peut être déroutante pour les utilisateurs et les moteurs de recherche. Essaye de garder ta structure aussi simple et claire que possible. N'oublie pas que chaque page supplémentaire rend ton site plus difficile à gérer et à naviguer 🏗️.
- Négliger le SEO : Le référencement est crucial pour la visibilité et le succès de ton site. Assure-toi d'optimiser chaque page pour des mots-clés pertinents, d'utiliser des balises méta appropriées, et de créer un contenu de qualité qui attire et retient les utilisateurs 🚀.
- Ne pas penser à l'expérience utilisateur : L'expérience utilisateur doit être au cœur de la conception de ton site. Assure-toi que ton site est facile à naviguer, que le contenu est facile à lire, et que les utilisateurs peuvent trouver facilement ce qu'ils cherchent 👥.
En évitant ces erreurs courantes, tu peux construire une structure de site web qui est non seulement efficace et optimisée pour le référencement, mais qui offre également une expérience utilisateur exceptionnelle. 🚀
Conclusion : La structure d'un site web, un élément clé pour le succès de ton site 🏆
La structure d'un site web est un élément clé pour le succès de ton site. Elle influence l'expérience utilisateur, le référencement, et en fin de compte, la performance de ton site. En prenant le temps de bien structurer ton site, tu peux créer un site qui est non seulement attrayant et facile à naviguer, mais qui atteint également ses objectifs et améliore sa visibilité sur les moteurs de recherche 🏆.
Alors, prêt à construire la structure de ton site web ? Avec ces conseils et astuces, tu as toutes les clés en main pour structurer ton site web de manière efficace et optimiser ton référencement. Bonne construction ! 🚀
.png&w=1080&q=75)
Cet article t'a plu ? Partage le !
Découvre nos autres articles de blog
Tu as une idée de site, App, Marketplace, Saas, ecommerce... Réserve un créneau pour en parler.
Prends rendez-vous gratuitement pour discuter de ton projet web avec un expert Eloken.
